Antenna-Disconnect-System / Antennen-Trenn-System

Schutz empfindlicher Funkanlagen vor atmosphärischen Überspannungen

Antenna-Disconnect-System / Antennen-Trenn-System

Schutz empfindlicher Funkanlagen vor atmosphärischen Überspannungen

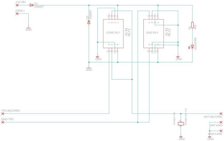
Das ADS ist ein Trennschalter, mit dem empfindliche Funkanlagen vor Überspannungen von der Antnenne geschützt werden. Das ADS wird in die Speiseleitung zwischen der Antenne und der Empfangs- / Sendeanlage eingefügt. Im inaktiven Zustand (ohne Versorgungsspannung) ist im ADS die Verbindung zwischen der Antennenbuchse und der Buchse zur Funkanlage über Relaiskontakte getrennt. Gleichzeitig wird der Innenleiter des von der Antenne kommenden Speisekabels mit dem geerdeten Gehäuse kurzgeschlossen. Im eingeschalteten (aktivierten) Zustand wird die Leitung von der Antenne zur Funkanlage durchgeschaltet. Ein 600V Gasableiter (GDT) schützt vor Überspannungsimpulsen. Das ADS ist für Sende- Leistungen bis 600W in allen Frequenzbändern bis 30 MHz ausgelegt.

What's Your Reaction?

like

dislike

love

funny

angry

sad

wow